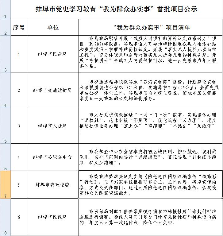
为深入推动我市党史学习教育,把为群众办实事贯穿全过程,真正使党员受教育、群众得实惠,我市部署开展了“我为群众办实事”实践活动,重点围绕“建设‘三地一区’两中心”“巩固拓展脱贫攻坚成果同乡村振兴有效衔接”“推进民生工程”“优化营商环境”“创新社会治理”五个方面,集中出台一批政策举措、推出一批实招硬招、实施一批项目工程、解决一批矛盾纠纷,全市确定了第一批“我为群众办实事”项目清单,现将我市首批“我为群众办实事”11个项目进行公示,欢迎社会各界和人民群众予以监督和评议。
中共蚌埠市委党史学习教育领导小组办公室
2021年5月25日

