壹
野口见闻
野口悠纪雄永远忘不了自己4岁那年的东京大轰炸。
那是1945年3月10日深夜,美国人的B-29轰炸机悄悄到来,东京高射炮部队只打出500发炮弹就被炸平,334架轰炸机亮着尾灯在1500-3000米低空飞进东京空域。
美军的空袭作战计划科学而周密,他们划定了东西5公里、南北6公里的长方形区域,在边界投下燃烧弹形成火墙,这样后边的飞行队伍就可以根据这个标志准确地进行轰炸。
地面上的日本百姓被火墙堵住了逃路,野口悠纪雄的家就在这个长方形的西北角,亲眼目睹了当时的景况,很多人以为跑到水边就可以活命,都朝隅田川跑去,对岸的人也这样想,从那边跑过来,两边人潮在言问桥上挤成一团,动弹不得,这时美军投下了燃烧弹,听到一阵阵惊悸而恐怖的痛苦喊叫,桥上的人瞬间被烈火烧死,大桥两端的桥柱上,至今还残留着黑黢黢的痕迹。
野口说,那些临死前的呼叫让他一想到就不由得全身颤栗,他这一生都不敢接近言问桥。
全家连滚带爬逃到防空洞时,他母亲绝望地说:“我们逃不到隅田川了,就死在这儿吧。”他和姐姐听完伤心至极,准备一起死在这里。防空洞里挤满了人,他们全家来得晚,守在防空洞的入口附近,能吸到稀薄的空气,但很快都失去了意识,第二天被警防团的人唤醒,发现藏在洞深处的人都窒息而死,他们全家因为在出口处幸免,当他走出防空洞时,只看到烧焦的尸体在操场上堆成了小山,四下里全是难以忘怀的恶臭味。
东京大轰炸使日本10万人失去了生命。

指挥这次空袭的美军司令官叫柯蒂斯.李梅,几个月前,他刚刚将德国名城德累斯顿夷为平地,炸起东京来十分熟练。
日本政府没有记挂这次仇恨,后来还为他颁发了奖章。
大空袭结束后,野口家在废墟上跟其他东京人一样建起了棚屋,开了一家小小的百货店为生,二战结束后,日本经济依靠朝鲜战争的战时特需完成经济起飞,加上工业国的底子还在,平均年GDP增长达到10%。
野口学习成绩优异,考研究生时还自学经济学,在他21岁时,想去参加公务员考试测测自己经济学水平,不小心考上了通产省,不过大藏省的领导高木文雄看上了他,提前将他录取。
野口在大藏省颇受重用,27岁那年,他获得福特财团的奖学金,决定赴美留学,当时从日本到美国的机票钱,是他半年的薪水,如果不是奖学金,他无论如何也读不下去的,在羽田老机场搭机时,前往美国的日本留学生们还都带着胸部X光片,以证明自己没有患结核病。当时的飞机都要在夏威夷机场补充燃料,在这里,野口看到了一件,他觉得不可思议的事情。
野口说,他看到了白人居然在做体力活,这在日本是不可能发生的事情,在日本,白人如同神一样的存在。
到达美国后,野口见到了令他眼花缭乱的富足景象,自动售货机、葡萄柚、奶酪蛋糕等很多新鲜事物是平生第一次见到,富人区的生活景象更令他十分震憾,在美国念了一年硕士,又回国工作了一年,再度去耶鲁深造,1972年他31岁时获得经济学博士学位。当时克林顿和希拉里也在耶鲁读书,两人尚未成名,野口可能在食堂和他们擦肩而过过。

▲野口悠纪雄
就在他差一年拿到博士学位时,尼克松冲击发生了。
二战结束后,美国人建立了布雷顿森林货币体系(详情见《人民币与美元的战争》),美元与黄金挂钩,法定兑换率为1盎司黄金兑换35美元,同时各国锁定汇率,各国货币与美元的汇率变动幅度不得超过1%,为了维持汇率稳定,还成立了国际货币基金组织(IMF),向各国提供干预汇率时所需要的资金。
日本在1952年加入IMF,日元兑美元的汇率是360日元兑1美元(记住这个数据,很重要)。
随后二十年,西德和日本经济狂飙,英国陷入慢性萧条,美国在越战中拖住了整个国家,前后共造成5.6万人丧生,耗资4000多亿美元,美国财政恶化,美元大量外流,美国的黄金储备也随之减少,美元发行量已经远远超过相对应的黄金储备,英美两国整体经济不如德日两国强劲,德日是国际贸易盈余国,美国是国际贸易赤字国,汇率没办法再固定化,外汇市场一直在抛售美元,购买德国马克和日元,美国被迫于1961年同德国修改汇率,让马克升值了5%,1970年马克又升值了9%,英国因为经济疲软,则在1967年对美元贬值了14%。
两次马克升值后,美国黄金储备还在减少,美国需要继续印美元维持战争,而他们的黄金储备又根本不够,因此尼克松在1971年8月15日,连国会都不知情的情况下突然宣布,美元不再绑定黄金,停止美元对黄金的兑换。
经济学历史上把这一次重大历史事件叫“尼克松冲击”,布雷顿森林货币体系崩塌了。

第二年,野口的耶鲁博士课程就快要读完之时,在一堂经济学课上,一名同学突然站起来大喊“马克汇率正在变动”,从这时开始,固定汇率制正式转向了浮动汇率制,美元对世界其他重要国家的货币平均贬值了7.89%,日元兑美元汇率从360:1升值到308:1,IMF正式承认了浮动汇率后,日元兑美元再次升值到220-250:1。
1972年夏天,野口回到大藏省上班,继续他勤勤恳恳的公务员生活,第二年10月,石油危机爆发,再次深深地影响到了世界格局。
1973年10月第四次中东战争爆发,战争只进行了20天,埃及军队起先在西奈半岛获得大胜,但他们没有趁胜追击,使以色列有时间得到美国的大量援助,以色列军队随后反击,将埃及、叙利亚联军打得惨败,并将军队推进到离开罗仅101公里。阿拉伯国家痛恨美国一直在背地里支持以色列,战争结束后10天,10月16日,石油输出国组织OPEC沙特、科威特等波斯湾沿岸6国宣布将原油价格从原来的每桶3.01美元上调到5.12美元,涨幅高达70%,并且在以色列从占领区撤兵前,禁止向支持以色列的国家(主要就是美国)出口石油。
到了12月,阿拉伯产油国再次将原油价格上调到每桶11.65美元。
原油价格瞬间涨了4倍,导致全世界通货膨胀,汽油、煤油涨价,电力、食品、洗衣粉、电器都跟着涨价,1974年日本物价一年上涨了23%。
野口当时因公务出差去了中东和英国,在中东,他看到阿拉伯石油国因原油价格上涨获得巨额的石油收入,在漫无边际的沙漠中疯狂建设现代化城市,“茫茫沙漠中,宫殿一般的建筑高低排列,使人恍惚觉得那是海市蜃楼”——而这时在为中东土豪们建设高楼大厦的,正是在卧薪尝胆,努力赚取外汇、好让自己国家升级为优质工业国的韩国人,当时有100万韩国人在沙漠地区不知疲倦地工作,他们不饮酒、不闹事,能服从军队一样严格的管理,“是唯一能在沙漠中艰苦工作三年的民族”(见旧文《朴正熙:改变韩国国运的人》)。
韩国人还在努力追赶世界,英国却因石油危机处于二战后的经济最低谷,宏伟的政府大楼前的道路上堆满垃圾,街上行人稀少,只看到尘埃飘舞,许多写字楼关门,随处可见阿拉伯语招牌,因为经济萧条,商业大楼都被土豪国买了下来。英国的经济学家居然说:
“现在整个英国都是大英博物馆了。”
眼看着石油价格还要涨上去,美国也遇到了通货膨胀、股市崩盘等问题,但美国人却并不急着去打压油价,他们的经济学家有更加可怕的洞察力,准备在世界经济格局布下一张比布雷顿森林货币体系更大的天罗地网,要让全球所有国家臣服在这张网下面。
1974年7月某天早上八点,美国财政部长西蒙斯和副手帕斯基从安德鲁斯空军基地起飞,前往阿拉伯海滨城市吉达。
他们将在那停留四天,织好那张天罗地网。
西蒙斯首先见到了沙特石油大臣,也是欧佩克秘书长,提出如下建议:
1.美国向沙特大量购买石油。
2.美国向沙特提供军事援助和武器装备。
作为回报,保证今后OPEC石油交易只使用美元。(这是最最重要的一条!),沙特另需要将石油收入用于购买美国国债。
谈判在谨小慎微中进行,帕斯基说:“双方进行了多次慎重的谈判之后才敲定了所有的细节。”,只有一个小小细节双方分歧严重:沙特国王Faisal bin Abdulaziz AI Saud要求美国财政部对沙特购买的美国国债金额严格保密。
美国答应了。
这个秘密被守护了40年,一直到2016年5月16日,美国财政部才首次公布了沙特持有1170亿美元的美国国债数量(这不是真实数据,大量美国国债被沙特使用离岸金融中心掩盖了,实际数据应该是公布的几倍)。
从这天起,美国和沙特的利益被紧紧绑定在一起,两国成为核心同盟国,一直到今天也没有变化过。美元则通过绑定石油,开始一轮又一轮对世界财富的收割,保证美国有全球最好的经济环境,最强大的军队,最优质的人才。
世界经济史在这里被一刀劈开,野口则随着世界洪流冲刷着继续向前。
1975年,34岁的野口被调去大学工作,这年4月,南越首都西贡被北越军队占领,美军撤离,越战终于结束了,刚过了4年太平日子,1979年,伊朗巴列维王朝被推翻,世界油价从12美元上涨到40美元一桶!而40年后,2019年油价也才70美元一桶上下浮动。
这次石油上涨给全世界造成了极大的影响,世界各个发达经济体陷入低迷,日本却挺过了这段艰难岁月。
野口回忆说,日本特殊的企业体制拯救了日本经济,使日本克服了通货膨胀。
当时其他发达国家,企业工资根据企业与工业缔结的工资协定来决定的,协定中都规定如果物价上涨,工资必须跟着上涨,石油价格疯狂上涨后,所有物价都涨,就产生了通货膨胀,按工会要求,就要给员工加工资,员工工资增加,企业要把工资算进产品里面去,又形成新一轮物价上涨,结果又导致新的通货膨胀,一直这样恶性循环发展。
而日本的是由各企业分别成立的,工资一般与企业的业绩密切相关,大部分企业没有让工资随物价上涨的条款。日本人的观念是:“为了渡过危机,我们也应该忍耐,而不能提出太过分的加薪要求。”
日本独特的公司体制使他们克服了其他发达国家在石油危机中的恶性通货膨胀循环,最早走出了石油危机,野口和他的同僚们,即将迎来日本闪闪发光的镀金1980时代!
也即将迎来美国人的贸易战!
贰
里根
美国人特别中意的里根总统,生于1911年。
他父亲是一个烂酒鬼,有次大冬天他回到家,醉倒在家门口雪地里的父亲差点将他绊倒,才发现地上躺了个人。他老爸带着全家在美国四处巅沛流离,一直到他9岁时才在一个仅有一万人口的叫迪克森的小镇安居下来,由于他爸没什么责(不)任(挣)心(钱),她妈内莉只好把家里的衣服缝缝补补,大的穿完给小的穿。
里根从小就热爱运动,又擅长交际,他妈经常去教会组织业余演出,里根打小就参与进来,这让他的人生一开始就喜欢上了表演。少年时他游泳技术过人,就在当地的公园里做救生员,他跟别人吹牛说做救生员的那几个夏天他一共救了77个人,他一直以这段经历为荣,还把当时的照片挂在白宫,逢人就讲,后来有人回访这些被救的人,有些人不客气地揭穿他——“我当时根本不需要他救援!”(真不给总统面子)
17岁时,里根在水泥厂上班,因为家里没钱,也没打算去上大学,一次无意中跟老板聊起这件事,他老板第二天就把他开除了,叫他“立刻滚去读大学!”,他才吓得赶紧跑去尤里卡学院读书,在大学的第二年他就遭遇到了美国历史上最严重的经济危机,家里本来就穷,他爸也在1931年失业,他靠去餐馆洗盘子补贴家用,这段历史让他终身刻骨铭心,他一再对别人说经济危机是他最难忘的人生经历。
他在大学里混得很不错,虽然成绩一般,但运动、演讲能力出众,人又长得帅,是学校里的风云人物,毕业后1933年开始他开始做体育比赛直播员,每场比赛能挣5美元,1937年时经人介绍他获得华纳兄弟7年的合同,中间参加过二战,但因为视力不好没上前线,在部队里继续做电影,其实就是没离开过好莱坞,他在50部电影里出演过,一般负责演一些B级部男主角,担任过美国演员协会的主席,他跟父亲那乱七八糟的理财能力不一样,比较会挣钱,1950年一年他就赚到了相当于2019年100万美元的收入。

1962年里根加入共和党开始从政,在加州豪门的支持下,1966年成为加利福尼亚州长,两任州长期间政绩出色,1981年70岁时成为美国总统。
美国人曾经在2015年评选最伟大的美国人,里根当选为第一名,主要因为他干过两件非常漂亮的事情:拖垮苏联、狙击日本。
苏联的事我们放到一边,这里只讲怎么修理日本的。
里根接手美国总统的宝座时,日本的气势看起来不可阻挡。
1980年时,日本的汽车产量第一次超过美国,成为世界第一,因为当时石油危机,日本车更省油、皮实、耐用,大家纷纷选择日本车,逼得美国的克莱斯勒濒临倒闭,6万工人失业,五大湖企业纷纷破产。日本还在1970年代末就成为世界最大的DRAM生产国,半导体行业开始领先,日本人的电气公司NEC在日本个人电脑领域还击败了IBM,日本看起来生机勃勃,日本留学生在美期间都不怎么跟美国人玩,都是抱团在一起学习生活,因为“日本工资比美国高,反正回日本了要跟这些人在一起工作,不如现在就打好人脉。”
野口1960年代去美国时,只有30万日元的年薪,当时美国顶级教授的薪水是1000万日元,野口感觉自己跟个土包子一样,没想到二十年后,日本的留学生就看不起美国的工资了。
甚至美国人自己都觉得将来经济干不过日本人,1980年代初,美国对日本的商品贸易赤字飙升至500亿美元,美国中西部和东北部等工业中心承担了和日本的主要竞争压力,形成了今天的铁锈地带,失业率是全国平均水平的两倍,美国社会学家傅高义还写出《日本第一:对美国的启示》这样的畅销书,全世界人民都觉得日本企业的模式比美国更先进。
里根可不这么想。
在对内经济上,里根主张大幅减税、大力削减社会福利开支、减缓货币增长速度(印钞慢一点)、减轻私企负担、扩充国防开支、实现预算平衡六大举措,号称“里根经济学”,这一套经济打法让美国随后保持了110个月经济增长,但也给美国造成了高赤字、高利率的隐患——2017年上任的特朗普总统,很多经济学举措几乎照抄偶像里根的方略,连用人都选里根的旧臣。
而在对外贸易上,里根为了减少贸易逆差,开始强力压制日本。
铁锈地带的州议员在国会首先发起了大量对日贸易保护主义的法案,在国会形成了政策基础,民主党更在众议院要求重振铁锈州的工业基础。美国政府各决策层都觉得应该要对日本动手,里根派出了性格强硬的莱特希泽,作为全面对日谈判的主将。
你没看错,就是30年后,今天又在同中国进行贸易谈判的美方负责人莱特希泽。

莱特希泽负责对日贸易战的时候,年仅39岁。
他于1947年出生于风气保守的俄亥俄州的医生家庭,是乔治城大学的法学博士,从小看着美国传统工业衰落,使他对全球化充满怀疑,这人性格坚毅、易怒、不知疲倦、保守理念根深蒂固,今年72岁的他依旧身形削瘦,因为他从年轻时就不喝咖啡,戒了烟,每天早上五点就起床跑步或者举重,晚上骑自行车,在世达律师所工作时,经常开着一辆风骚极了的红色保时捷去上班,他无比热爱NBA,哪怕一天要工作15个小时,还是坚持买NBA的季票,招实习生时,还特别喜欢挑一些大学篮球明星。
莱特希泽是一个顽固而锋利的人。
他最早参与政治是因为担任美国参议院金融委员会主席多尔的办公室主任,他在这里学习到了政治的平衡术,并在这里获益匪浅,“懂得掌控人物和事件之间的关系”,据30年前跟莱特希泽工作过的助手说,莱特希泽做事的方式非常简单,他会把一些要求写在一张纸上,然后用不容否定地语气递给助手说:
“搞定它。”
现在,轮到里根握住了莱特希泽的双手,告诉这位年轻的律师、美国贸易谈判代表:去搞定日本。
肆
贸易战
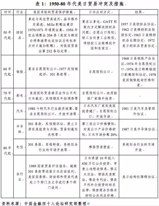
在莱特希泽行动之前,美国已经进行过对日本出口的打压,1974年,《美国贸易法》制定了臭名昭著的301条款,条款规定外国立法、行政上违反协定、或者有损害美国利益的行为,美国采取单边行动的立法授权条款。通俗一点说,这个条款的意思是:谁要是让我们的企业没赚到钱,我们就用这个条款去制裁它。
这项条款完全不把国际贸易法则放在眼里,想搞谁就搞谁。
从1976年开始,美国通过301条款,对日本发起过15起调查,包括汽车、钢铁、电信、半导体、制药等。比如钢铁行业,日本钢铁产量从60年代开始迅速增加,70年代就跟美国产量持平达到1亿吨,随后日本采用热效率更高的连续铸造法提高制造工艺效率,实现了比美国更低的钢铁制造成本,日本大量的低成本钢出口到了美国,美国发现玩不过日本的钢铁企业,他们没去改进技术竞争,而是通过301条款,强制要求对日本钢铁企业提高关税(具体多少关税没查到数据),1987年时,美国又玩不过低成本的日本电子产品,干脆对所有日本电子产品征收100%的关税。

每一个落后国家追赶先进国家,都是从纺织等劳动密集型企业开始起步的,1950-60年代,美国玩不过日本的纺织业,专门针对这些领域加征关税,1970-80年代,日本产业升级,加税对象变更成半导体、汽车制造等前沿领域。

美国的态度是:竞争不过你的领域,加税加死你。
除了课征高额关税之外,美国政府还打着危害国家安全的名义,禁止日本富士通收购Fairchild计算机公司,尽管这家公司实际是法国人的公司,都不归美国管!
美国还逮捕了日立6名高管,指控他们涉嫌窃取IBM技术(是不是很眼熟,跟他们今天叫加拿大拘捕孟晚舟全是一个套路)。
1985年,国会以压倒性多数通过了贸易保护主义的“丹佛诀议案”,几个月后,民主党主要领导人在国会集结并发起了加收25%关税的贸易战法案。
冲突甚至从日常制造业,转向了军工产业。
1987年,东芝-哥尼斯保事件发生,美国指证东芝非法向苏联销售高技术国防产品,使其潜在损失达300亿美元,美国替日本承担了安全防卫和能源保障,日方却跟苏联做生意,美国国会集体气坏了,美日贸易战随后升级。1988年国会以压倒性多数通过了包含超级301条款的1988综合贸易法案。1989年老布什执政后,在对日钢铁、汽车、半导体等贸易摩擦中,都曾动用过该条款。
但不管美国怎么用加关税来制裁日本,两国贸易逆差反而还是在加大,美元从1980年到1985年升值了60%,这种情况下只可能加大进口,减少出口,日本对美国贸易顺差在美国的打击下居然从1980年的364亿美元,上升到1985年的1485亿美元。足足增长了三倍。
面对美国咄咄逼人的贸易战,日本当时怎么反击的呢?
日本没有任何反击。
跟今天被美国挟持着打贸易战的中国不同,双方打得有来有往,当年的日本,至始至终,任由美国疯狂进攻,一个字都不敢多说。
莱特希泽在跟日本代表团谈判时,会傲慢地将对方文件折成纸飞机扔给对方,是完全不把对方放在眼里的表现,现在许多文章会写什么“日本代表团方寸大乱”,突出莱特希泽的谈判艺术,这样的描绘实在太愚蠢了。日方代表团每个人几乎都是国家派出来的优秀代表,怎么可能被扔个纸飞机就乱了方寸,实际上,莱特希泽的傲慢就是美帝国对一个属国的傲慢而已。
日本的土地上,驻扎着5.2万名美军及其家属,共约10万名美国人,日本政府每年要花费70亿美元养活这些人,如同野口永远记得东京大轰炸的恐惧记忆,日本人对美国人如同天神一般敬畏,他们绝不敢招惹美国。
而曾经在朝鲜战场上跟美国打个平手的中国人不一样,当美国要同中国打贸易战时,中国并不会忍气吞声。
这就是一个非主权国家,跟一个独立主权国家的区别。
日本一直在妥协,没有做任何反抗,为了配合减少美国的贸易逆差,日本主动限制出口,奖励进口,减少进口的种类,降低关税税率,简化通关手续。日本还对美国加大开放彩电和汽车等重要市场,签署牛肉、橙子贸易自由化协定,放宽流通领域限制。1977年,日本自愿对彩电出口进行限制,1981年,日本自愿限制汽车零部件出口,1980-90年代,日本还对美国开放了电信业。
1985年,美国指责日方存在倾销行为,对日本的电脑、电视等高科技产品征收100%的关税,1986年,美日双方签订了里程碑性质的芯片产业协定,日本不但同意不在美国市场倾销芯片,而且还为美国的半导体产口在日本市场销售设定了20%的市场份额。
这是历史的分界线,日本半导体产业就此阵亡。
根据《日本电子产业兴衰录》作者西村吉雄的记载,在美国打击日本DRAM产业之前,日本当时已经将美国的英特尔、AMD打得溃不成军,半导体芯片领域已经完全是日本企业的天下。
造成这种局面的主要原因是美国企业是靠投资驱动研发,做大一点,找点投资,再做大一点,再找点投资,日本是后发国家,直接政府驱动,倾国力追赶,1974年日本政府批准“超大规模集成电路计划”,要在半导体芯片上超越美国,通产省(野口第一次考上的部门)把日立、NEC、富士通、三菱和东芝都叫到一起开会,要他们整合产学研半导体全部人才,举国之力追赶美国,日本半导体开山鼻祖垂井康夫带领日本企业摒弃门派之别,在九州岛搞起了日本人的硅谷,4年时间搞出上千件专利,1980年拿下30%的半导体内存市场,1985年拿下全球50%的内存市场,一下就超过了美国的硅谷精英。
美国人派人去日本公司考察,回来垂头丧气,日本人当时一幢楼在做存储芯片研发,第一层楼的人研发16K容量,第二层楼的人研发64K的容量,第三层的人研发256K的容量,美国人根本追不上。
在日本人的疯狂进攻下,1981年AMD亏损1100万美元,1982年英特尔裁掉2000名员工,1985年干脆退出DRAM存储业务,共亏掉1.73亿美元。硅谷半习体行业协会的大佬们最后只好去哀求美国政府出面救命,说超级武器必须有超级电子技术,超级电子技术需要最新半导体技术,如果美国的半导体完了,美国以后的军工就完了。
美国政府被吓得不轻,于是出现了1986年的芯片产业协定,日本芯片产业轰一下被击倒。日本人倒下后,因为硅谷超过7成的科技公司砍掉了DRAM业务,韩国人赶紧抓住了这难得的历史机遇,游说克林顿政府只给韩国0.74%的半导体反倾销税,而给了日本100%的反倾销税,韩国半导体从此无比鸡贼的崛起,日本则从此失去这一块重要的科技市场。

日本半导体研发专家汤之上隆在自己的著作中气愤地说:
“这实在是欺人太甚!”(以上700字信息感谢魔铁的世界)
美国通过贸易战,有效的阻止了日本向部分高端产业迈进,但整体上,美国还是无法阻挡大量日本制造进入美国,美国贸易赤字规模还是从1980年的360亿美元增长到了1989年的1700亿美元,贸易赤字在GDP中的占比同期从1.3%扩增至3.7%。
面对如此搞不定的局面,美方只好出动了他们最后的大杀器:广场协定!
伍
广场协定
和流传中的信息并不一样,莱特希泽并没有参与《广场协定》事宜。
里根邀请他担任贸易谈判副代表时的任职时间是1983年4月12日至1985年8月16日,在这之后,他离职去了世达律师事务所,离职时,白宫称赞他是“钢铁老兵”,这位老兵一直等到三十年后特朗普重新召唤他,才重新回到白宫。
据《管理美元》的作者船桥洋一透露,实际操盘《广场协定》的,是新任财政部长贝克。
美国一直指责日本操纵汇率,称日本政府故意让汇率远低于美国,让日本出口商享受不公布的贸易优势,但其本质其实是里根实际的强势美元政策,才使得日元对美元汇率一直保持在235:1左右。(今天美国用同样的理由来指责中国了,所有的套路一模一样)
在广场协定签定前三个月,1985年6月起,美国就跟日本陆陆续续在谈汇率的问题,第一次谈汇率时,日本大藏省国际事务副相行天丰雄吓出一身冷汗,知道美国要对日本下狠手了,贝克当时为了获得美联储主席沃尔克的支持(货币政策需要他支持,财政部只能管汇率、财政),也只跟他透露一些片段,并没有告知他自己的全部想法,当时美国政府也只有国务卿舒尔茨知道贝克意图推动日元升值(贝克主要是听取了彼得森国际经济研究所的建议才决定干的)。
里根个人信奉“美元强则美国强”的策略,莱特希泽的上司布鲁克和内阁成员建议过美元贬值,但里根一直不为所动,西德、法国、英国也觉得美元过高,希望小幅贬值,贝克去找这些国家的财政部长聊,大家一拍即合,贝克还准备了对日本全面实施高关税的方案,逼迫日本坐到谈判桌前,谈了三个月后,美日德法英五国在1989年9月22日在纽约广场饭店举行会议,签署了影响后世的《广场协定》(The Plaza Accord),五国政府决定联合干预外汇市场,诱导美元对主要货币的汇率有序贬值,以解决美国巨额贸易赤字问题。

▲1985年9月22日,纽约广场大酒店,五国财政部长合影
问题是,这次美元贬值一点也不有序,事情远远超出了大家的料想。
9月24日,日本银行根据广场协定开始抛售美元,市场一片混乱,一天时间日元兑美元升值了20日元,各个企业总部与分社电话量激增,造成长途电话瘫痪了两小时,一年后,日元上涨了60%,1987年升到1美元兑120日元。
日元升值导致日本普通人突然很有钱,80年代原本为8%的居民消费物价指数同比上涨率在1983年降至2%,1986降为负值,但同时也重挫出口行业,1986年日本出口总额从上一年的41.96万亿日元下滑到35.29万亿日元,降幅高达16%,1987年,日本出口总额33.31万亿日元,比广场协定之前的1985年下滑了20%。
从这时开始,急剧上升的日元使日本进入了著名的“虚假繁荣”阶段,日本出现了不可控制的地价上涨的苗头。
野口当时已经成为日本有名的经济学家,1987年他是第一个在文章中对日本经济使用“泡沫”这个词的人,他到处著文说我们房地产有泡沫,情况十分危急,但根本无人理会他。
整个日本陷入了纸醉金迷,很多欧美发达国家的女生跑去日本陪酒淘金,对白人充满敬畏的日本人从来没想到白人女性会主动投怀送抱,对她们出手异常阔绰,白人妹纸陪酒一晚上可以挣到一两万美元(乌克兰欲言又止),有一位白人空姐在陪睡一位全身纹身的山口组老大后,就得到了3万美元和一块5万美元的劳力士手表,全日本工资奇高,当时偷渡去日本打工的人回忆,在日本只要干一周,收入相当于在中国干一年,而在东京街头,打的的人都要挥舞着手中的万元大钞,的士司机还不一定拉客(PS游戏《如龙》开场有复原当时的景况)。

▲1990年代日本女生盛行援助交际
奢靡之气弥漫着整个日本,日本人买走了当时全世界70%的奢侈品!纽约第五大道的名牌店里全是日本人(现在我走到哪全是中国人),法国的百货公司被逼对日本人限购,怕他们将所有货品清仓了,日本每个高中女生都追求有几款最新的名牌包包,为了赚钱,13%的女生跑去做援助交际(你懂的),日本人管那段日元高企,物质丰富的奢华时代叫“刹那主义”,意思是一时有钱一时爽,一直有钱一直爽,等到现在没钱了,他们又玩起了“断舍离”,日本人做任何事情都特别讲究仪式感,没钱就没钱,断舍离翻译过来就是没钱了,省着点过日子。
插一句,日本人这种仪式感特别招人烦,动不动就“寿司之神”、“米饭仙人”、“三文鱼之神”一类神神鬼鬼的名称,大家不要被日本这种装逼仪式感的名字唬住了,他们的寿司之神就是我们小巷子里的豆浆大王差不多一个意思的。
东京市中心的土地价格是从1983年开始飞涨的,日本人都相信东京将成为亚洲的金融中心,世界各地的企业一定会聚集在东京,因此纷纷抢购东京土地,大型房地产公司为了拆迁市中心低层密集建筑,总是请分包商来做前期工作,各种各样来历不明的“拆迁队”在东京市中心花式拆迁(历史总是如此相似),有人还找到了土地转手倒卖的方法,用土地做抵押,可以轻松地从银行获得贷款,因此以将要购入的土地作为抵押从银行获取贷款,不花一分钱就可以进行土地的倒买倒卖,东京很多房地产公司看到其中暴利纷纷进场搞倒卖。
1987年1月东京附近的土地比一年前上涨了23.8%,1988年1月竟又上涨了65.3%,胆子大得很,竟然能跟2015年深圳的上涨速度持平(深圳是65.21%),当年日本国土厅公布的《国土利用白皮书》居然说以东京附近为中心的土地价格上涨是由实际需求所引起的,权威认证涨得合理,到1990年,东京周边的公寓价格超出普通人均年薪的10倍,市中心更是高达将近20倍,(2019年的我写到这段一脸懵逼,深圳一套房均价500万,是普通上班族年薪的40倍左右......这个,东京巅峰时期也不过如此啊,我们这边才是大场面)。
日本的股价随着房价一起上涨,1983年日经平均股价是8000日元左右,1989年末疯狂涨到38915日元,日本企业的市值总额,在最高点时甚至膨胀为美国企业的1.5倍,占全世界的45%!光是日本NTT一家公司的市值,总额就超过了美国AT&T、IBM、埃克森、通气电气、通用汽车等几大公司的总和,野村证券的市值总额更是超过美国所有证券公司的总和。
日本人富到到处去买美国的资产,1986年第一不动产公司买下了纽约的蒂芙尼大厦,1989年三菱地所买下了纽约的洛克菲勒中心14栋大楼,1990年宇宙中心公司买下了加利福尼亚著名的避暑胜地圆石滩,野口1960年代刚去美国时就在这里参观过,他当时被这里的富裕和美景“震惊得说不出话来”,不想二十多年后日本人竟把这里买了下来,野口说自己“一时竟有恍如隔世之感”。
1985年日本对美国不动产投资19亿美元,1988年增至165亿美元,1989年底,日本土地资产总额约为2000万亿日元,是美国全国土地资产总额的4倍,所以有日本狂妄宣称“卖掉东京就可以买下整个美国”,“只用皇居的土地就可以买下整个加拿大”。

但他们并不知道,房价即将破裂。
野口还在努力地宣扬他的泡沫论,他苦口婆心地对认识的人讲日本房地产泡沫有多严重,还去劝日本自民党高官注意房价,那高官却说“我选区的地价也终于开始上涨了!”---简直鸡同鸭讲。
1989年12月,号称“平成鬼平”的三重野康就任日本银行总裁,三重是一个冷静的人,他去拜访过野口,深知日本活在虚幻的浮华里,这个泡沫越早刺破,日本摔得越轻,经过深思熟虑,三重决定主动刺破泡沫。
1989年美联储开始加息,1990年开始,日本银行开始上调基准利率,3月上调1%至5.25%,股价应声下跌20%,8月上调至6%,就在这个月,萨达姆入侵科威特,大家都预感又要爆发石油危机了,纷纷抛售股票,日经股价疯狂下挫33%,降至最高值时的一半,到1990年1月12日,日本股市暴跌了70%。
股价下跌时,地价并没有跟着下跌,甚至在1991年5月颁布“地价税”后,住宅用地和商业用地的价格还在上涨,日本人拊额相庆,认为土地价格不像股市,根本没有泡沫,但到1991年下半年,东京住宅用地就开始猛地下跌14.7%,随后东京房价最多跌去了70%,直到今天日本房价还只有当时的50%。
房价硬着陆让日本接盘侠遭到灭顶之灾,有日本职员花5500万日元在市中心买了套老破小,首付1000万,贷款4500万,股市重挫下被解雇,这位职员就背负了巨额债务,还到2019年还没还完。
地产泡沫崩溃后,日本土地资产大幅缩水,从1990年到2004年,14年下降到只有过去的三分之一,除城镇外,包括耕地、山林在内的土地资产总额由1990年的2452万亿日元降至2004年的1245万亿日元。大量人群破产以及金融诈骗案出现,富士银行有职员伪造存款证明从金融机构获得巨额资金拿去买房投资,某高级餐厅女老板从金融机构获得数千亿元贷款进行房地产投资,房价崩盘后只能走向诈骗。这样的社会事件给金融机构留下了大量不良债权,截至2003年3月底,国民负担高达10.43万亿日元,平均国民每人负担8万日元,每个家庭负担约40万日元的债务。
陆
软着陆
不知道为什么,现在能看到的信息全是对日本大泡沫破裂后的恐惧感,或者讲日本泡沫后社会的消极影象,看到这种论调我总是十分不解。
1995年,房地产崩盘四年后,日本人均GDP还是美国的1.5倍。
就是到了2018年,美国人均GDP为6.25万美元,德国4.8万美元,日本还是4万美元,韩国是3.2万美元(这些年韩国是真的猛,直到2019年第一季度才开始下滑),中国是9900美元左右,日本依旧是亚洲大国里最高。(太小的国家不算)
30年过去了,日本经济依然屹然不倒,虽然说这三十年日本确实在原地踏步,但日本这三十的国民生活水平依然是亚洲最好的国家之一。
日本从所有公司市值占全世界45%这样浮夸的数据掉下来,在半导体被韩国抢下江山后,还能保持这样的经济水平,说日本悲惨,不如先反省自己。
和唱衰日本经济的主流观点不同,我认为日本经济在经过美国贸易战的疯狂打击和股市房市崩盘后,其实是软着陆了。
日本在房地产泡沫后创造了两大奇迹:
一是在海外再造一个日本,到2017年,日本在海外净资产为1000兆日元,约为58兆人民币,27年蝉联世界第一(海外净资产第二名是德国),据大型顾问公司RECOF统计,光2017年度日本共有687件海外企业合并或收购,金额达5100亿元人民币。日本海外GDP是本土的1.5倍,所以本土就算负增长,依然能保持稳定。
二是日本一直将拥有先进的制造业做为国家根基,在汤木路透评选出的全球创新企业百强里,日本以40家企业数量排在第一,美国也只有35家,其中松下公司由传统消费电子已转型到汽车电子、住宅能源领域,夏普转向机器人、健康医疗,索尼转向高精摄像等等,2017年,美国全年研发投入是4960亿美元,占全球研发投入的26%,中国全年研发投入是4090亿美元,占全球的21%,已经降到世界第三大经济体的日本,研发投入还能达1670亿美元,可见日本在房地产泡沫破灭后的政府和企业债务扩张,大量投入到企业的技术研发和创新中,最后形成了世界一流的技术体系和全球领先的跨国企业。
柒
警醒
日美之间的贸易战,对今天中国与美国之间的贸易战,有着巨大的警醒作用。
第一,今天美国对中国疯狂进攻的手段,就是当年对日本进攻手段的重演,特朗普是里根的超级粉丝,他几乎将里根对付日本的方式全部重新用了一遍,不管是对某些行业加征关税,还是妄图逼迫人民币升值,都是过去用过的手段,为了执行到位,还将莱特希泽特别请了回来,而莱特希泽还是像对付日本一样强硬,在这次特朗普发布2000亿美元中国商品关税提升到25%前,相对温和的美国财政部长努姆钦和莱特希泽吵了两天,最后特朗普还是同意了莱特希泽的方案。

第二,美国对我们是异常强硬的态度,不要对美方抱有任何一丝美好的幻想。当初打自己的小弟时,美国都连东芝高管都抓,活活整死日本的高科技半导体行业,今天同样在加拿大抓孟晚舟,全面封杀在新一轮科技竞争中对他们形成巨大危险的华为公司,没有任何可以回旋的余地,美国要做的就是将中国死死钉死在中低端产业链,不容许中国爬到世界产业链高端,现在美国不仅封杀华为,所有中国高端科技行业,能源企业,医疗制造开发行业,都有可能被美国列入打压名单。美国是不达目的誓不罢休。
第三,中国和日本国情不同,日本是美国的小弟,被打就只能忍受,完全不能有任何反抗空间,中国是独立主权国家,可以自由反击美国,大家要记住,你不反抗,美国打你,你反抗,美国还是打你,在这种情况下,宁肯反抗给美国造成巨大杀伤,也不能低头再像日本一样忍气吞声,要让美国知道,这世界上不是每一个国家都能容忍它为所欲为的。
第四,日本在经过美国疯狂打压后,还能保持经济高度繁荣到今天,其国际化的宏观布局和一直保持高精尖工业发展路线非常值得我们学习,我们今天的一带一路,就是在做国际化布局,5G技术就是我们抢夺工业4.0的钥匙之一,国家要长久繁荣,要向日本学习他们优秀的一面,挺过美国这一波狂攻。
美国今天对中国的贸易战不是一朝一夕的战争,一定是5-10年的大战,美国今天的国际地位也开始明显下降(美粉们请尊重事实,今天美国国力在下降是不可辩驳的),特朗普的里根经济政策也使美国国债危机在愈演愈烈,此时不宜妄自菲薄,只盯着美国有多强大,日本当年都能保住国家繁荣实现软着陆,我们为什么不可以?何况我在《中国国运三十年》里已经分析过美国阻止中国发展最黄金的三个时期,这三个时间段美国都错过了,以现在中国的工业生产能力,已经很难很难再压得下去了。
强敌就在眼前,我们当初那么弱小,都能在朝鲜战场痛击对手,今天又有什么理由,不让美帝付出惨重代价。
中华儿女并不愿意打响贸易战,但虎狼到来之时,我们已经磨好了手中的刀枪。
捌
远望
里根在2004年去世,美国政府给他安排了光荣的国葬,十万人前去给他送行。
只为纪念他拖垮了苏联,打压了日本,给予美国人110个月的经济增长期。
野口悠纪雄今年已经78岁了,至今仍在早稻田大学供职。
也许当他站在早稻田大学远望中华时,将会看到另一场更为艰苦卓绝的贸易战,但这一次,中华儿女并不像日本那样再任人宰割。
而且,我们将为美国的帝国主义,准备好他们的葬礼。