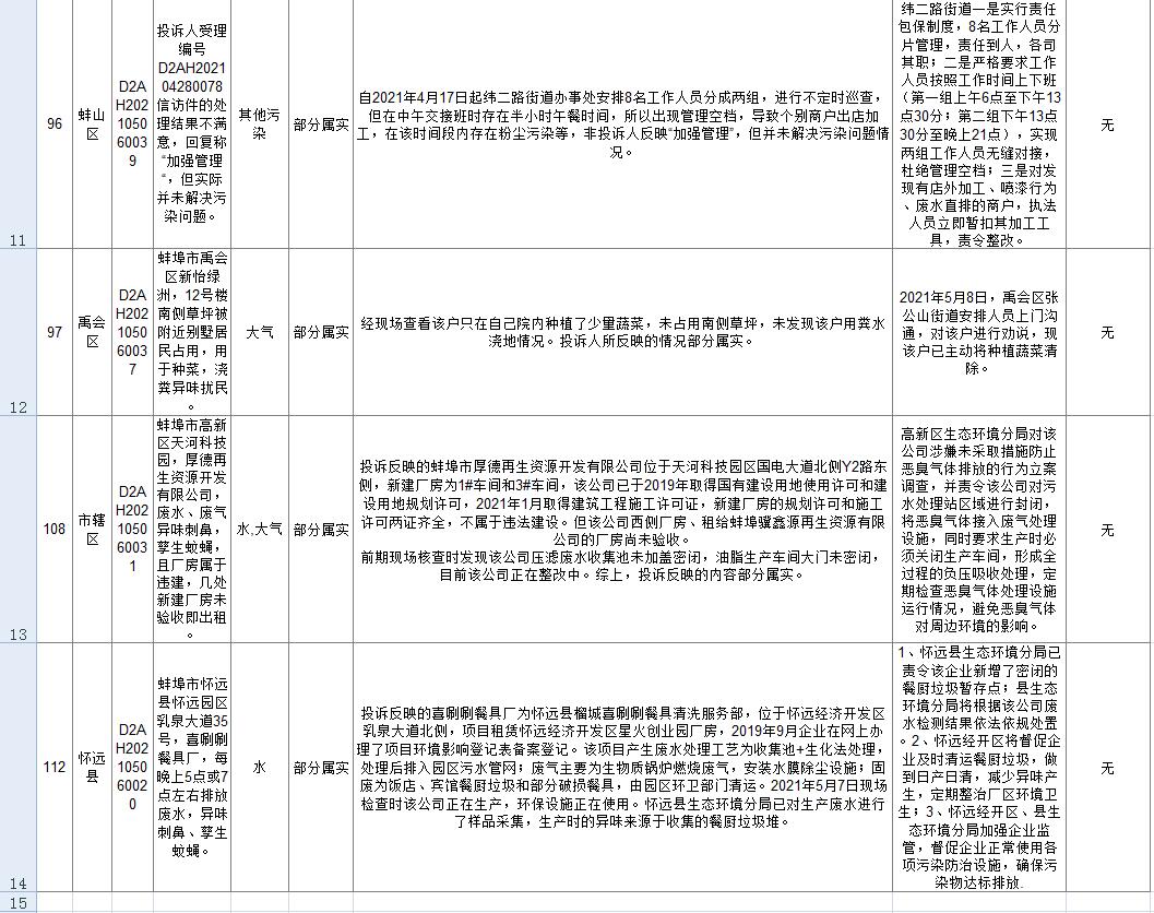
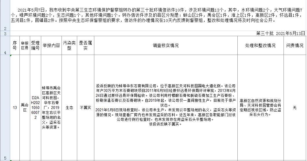
图文
蚌埠市落实中央生态环保督察信访举报边督边改公开情况一览表(第三十批)
2021-05-13 15:38 蚌埠新闻网