志愿填报准备
1.在进行志愿填报前,需要做好哪些准备?
答:(1)仔细阅读《2025年安徽普通高校招生报考指导》,详细了解有关招生政策和规定、各类专项招生政策及体检有关要求等。
(2)可登录“安徽省考生志愿填报服务平台”(https://xgk.ahzsks.cn/),查询2021年至2023年以及2024年我省普通高考招生录取相关情况,包括分批次、分校分专业录取最低分(名次)、最高分(名次)和平均分等,可重点参考2024年投档与录取数据。
(3)认真研读意向报考院校2025年招生章程,特别是各专业对考生选考科目、身体健康状况、外语语种、单科成绩、综合素质评价等方面的要求。
(4)登录省教育招生考试院网站(www.ahzsks.cn)查询考生2025年高考成绩、排名及考生成绩分档表。
(5)了解我省普通高校招生录取办法,知晓自己所在类别(如普通类、艺术类、体育类)的志愿设置和相应投档录取规则,全面收集多方信息,结合自己的学习兴趣和未来发展规划,综合考虑,细致分析,慎重抉择。
2.可以通过哪些渠道获取志愿填报需要的信息数据?
答:(1)可登录安徽省教育招生考试院网站(www.ahzsks.cn)发布的各类政策文件及相关信息。网站首页【公告栏】【招考动态】栏目内的有关内容为考生志愿填报提供相关权威信息可供参考。网站首页下方【考试查询】【信息公示】栏目提供高考体检表查询、成绩查询及各类名单公示。
(2)可关注“安徽省教育招生考试院”(订阅号)、“安徽教育招生考试”(服务号)了解考试相关信息。
(3)可登录“志愿填报服务平台”(https://xgk.ahzsks.cn/)-“历年录取数据查询”查询2021年至2023年以及2024年我省普通高考招生录取相关情况。同时,平台链接了教育部“阳光志愿服务信息系统”“院校库”“专业库知识库”等资源,便于考生填报志愿时参考。
3.在阅读院校招生章程时应注意哪些问题?
答:高校招生章程包括高校全称、校址(涉及分校、校区等须注明),办学层次(本科或专科,专科学校注明高等职业学院或高等专科学校),普通或成人高校,公办或民办高校,是否为独立学院等,招生计划分配的原则和办法,预留计划数及使用原则,专业教学培养使用的外语语种,思想品德考核及身体健康状况要求,进档考生的录取规则(如对考生加分成绩的使用、投档成绩相同考生的处理、进档考生的专业安排办法及专业调剂录取办法等),学费标准,学生资助政策及有关程序,颁发学历证书的学校名称、证书种类及其他信息,联系电话、网址,以及其他须知等。考生要仔细阅读了解招生院校的报考要求,尤其要注意部分专业对考生身体健康状况(如身高、视力等)、选考科目、单科成绩、语种、男女录取比例等是否有明确要求,务必要审慎填报。同时,对招生章程中存在疑问的地方考生也可向招生院校咨询了解。
4.不了解报考专业怎么办?哪里能够看到详细的专业介绍?
答:可以查阅教育部阳光高考平台(https://gaokao.chsi.com.cn/)的“专业解读”栏目,“专业解读”每篇文章都包含三部分内容:专业解析、专业与就业、报考指南。在读完一篇专业解读后,您将了解到某个专业学的是什么?未来会从事什么工作?发展前景如何?报考注意事项等内容。
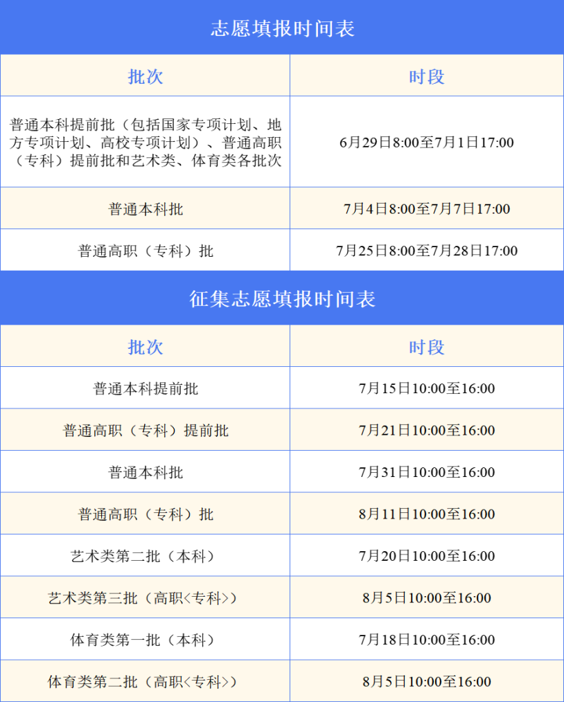
5.志愿填报的类别和批次有哪些?各批次志愿填报时间是什么时候?
答:我省2025年普通高校招生类别分为普通类、艺术类、体育类。普通类招生计划按照历史科目组合、物理科目组合分别编制,艺术类、体育类招生计划不分历史科目组合、物理科目组合。艺术类、体育类考生可兼报普通类,普通类考生不得兼报艺术类、体育类。其中,普通类共设置4个批次,包括本科提前批次、高职(专科)提前批次、本科批次和高职(专科)批次。艺术类共设置3个批次,包括校考本科批次、统考本科批次和统考高职(专科)批次。体育类共设置2个批次,即体育类本科批次和体育类高职(专科)批次。各批次志愿填报时间如下:

备注:征集志愿时间如受实际录取进度影响需调整,省考试院将及时通过安徽省教育招生考试院网站和安徽省教育厅网站等发布调整公告。
6.我省普通高校招生录取专业设置方式是什么?
答:我省普通高校招生录取采用“院校专业组”方式设置志愿。招生院校可根据不同专业(或专业类)的人才培养需要和选考科目要求设置院校专业组,作为志愿填报的基本单位。一所院校可设置一个或多个院校专业组,每个院校专业组内可包含数量不等的专业(类)。同一院校专业组内各专业(类)对考生的选考科目要求相同。同一院校选考科目要求相同的专业(类)也可分设在不同的院校专业组中。考生的选考科目须符合所报考院校专业组的选考科目要求,方可填报相关志愿。
7.普通本科提前批包括哪些类型志愿?各类志愿设置是什么样的?
答:普通本科提前批次分为军事、公安(含公安国家专项计划)、司法(含司法国家专项计划)及应急消防、公费师范、优师专项、免费医学定向和其他类(含定向培养乡村教师、综合评价招生)等类型。军事、公安(含公安国家专项计划)、公费师范、优师专项、免费医学定向等类型实行平行志愿,分别设置20个院校专业组志愿,每个院校专业组设6个专业志愿和专业服从志愿(免费医学定向不设专业服从志愿)。司法(含司法国家专项计划)及应急消防、其他类均设置1个院校专业组志愿,该院校专业组设6个专业志愿及专业服从志愿。考生的本科提前批次志愿只可在上述类型中选报一类。
8.农村和脱贫地区专项计划包括哪些?在什么时候进行录取?各类专项计划的志愿设置是什么样的?符合报考条件的考生是否能够兼报?如被专项计划录取后可以放弃么?
答:农村和脱贫地区专项计划(以下简称专项计划)分别为国家专项计划、地方专项计划、高校专项计划,依次在本科提前批次录取结束后进行录取。国家专项计划、地方专项计划实行平行志愿,分别设置20个院校专业组志愿,每个院校专业组设6个专业志愿和专业服从志愿。高校专项计划设置1个院校专业组志愿,该院校专业组设6个专业及专业服从志愿。符合报考条件的考生可兼报三个专项计划。按照教育部规定,往年被专项计划录取后放弃入学资格或退学的考生,不再具有专项计划报考资格。
9.普通高职(专科)提前批次包括哪些类型志愿?各类志愿设置是什么样的?
答:普通高职(专科)提前批次分为定向培养军士、免费医学定向、司法和其他等类型。定向培养军士、免费医学定向等类型实行平行志愿,分别设置20个院校专业组志愿,每个院校专业组设6个专业志愿(定向培养军士设专业服从,免费医学定向不设专业服从);司法、其他类均设置1个院校专业组志愿,该院校专业组设6个专业及专业服从志愿。考生的高职(专科)提前批次志愿只可在上述类型中选报一类。
10.普通本科批次志愿设置是什么样的?
答:普通本科批次实行平行志愿,设置45个院校专业组志愿,每个院校专业组设6个专业志愿及专业服从志愿。
11.高水平运动队考生如何填报志愿?
答:报考高水平运动队的考生须将院校专业组志愿填在普通本科批次的第1志愿位置。
12.非西藏生源定向西藏就业计划、边防军人子女预科班考生如何填报志愿?
答:考生报考西藏生源定向西藏就业计划、边防军人子女预科班,在普通本科批次填报志愿,志愿顺序由考生自行确定。其中报考非西藏生源定向西藏就业计划的考生,须在志愿填报前,按照当地教育招生考试机构的安排,先签订书面申请并由考生家长或监护人签署意见(考生本人、考生家长或监护人须亲笔签名)后方可报考相关志愿。
13.艺术类各批次志愿设置是什么样的?
答:艺术类第一批次为艺术类校考本科批次,少数经批准开展校考的艺术类专业和戏曲类省际联考专业列入该批次录取。该批次设置1个院校专业组志愿,含6个专业志愿及专业服从志愿。艺术类第二批次为艺术类统考本科批次,使用省统考专业成绩录取的艺术类本科专业列入该批次录取。该批次实行平行志愿,设置20个院校专业组志愿(考生在每个批次只能选择报考一个艺术类别的志愿,其中音乐类、表〈导〉演类中的细分小类或方向可兼报志愿),每个院校专业组设6个专业志愿及专业服从志愿。艺术类第三批次为艺术类统考高职(专科)批次,使用省统考专业成绩录取的艺术类高职(专科)专业列入该批次录取。该批次实行平行志愿,设置20个院校专业组志愿(考生在每个批次只能选择报考一个艺术类别的志愿,其中音乐类、表〈导〉演类中的细分小类或方向可兼报志愿),每个院校专业组志愿设6个专业志愿及专业服从志愿。
14.艺术类统考本科批次是如何划分A段、B段进行录取的?A段、B段志愿设置是什么样的?
答:艺术类统考本科批次中播音与主持类、表(导)演类、美术与设计类分别设置A段和B段进行录取。部分高校艺术类专业文化课成绩要求高于我省艺术类本科录取控制分数线的,可向我省提出申请,经同意后列入A段录取。列入B段录取的为除A段以外的其他院校(专业)。符合条件的考生可以兼报A段和B段志愿。A段、B段均设置20个院校专业组志愿,每个院校专业组设6个专业志愿及专业服从志愿。A段平行志愿投档录取结束后,再进行B段投档录取。
15.艺术类统考本科批次音乐类对乐器类别有特殊要求的院校(专业)如何进行投档录取?
答:音乐类中对乐器类别等有特殊要求,按照主、副项,声、器乐成绩等进行投档录取的院校(专业),经我省同意,可在平行志愿投档前单独投档录取,单设1个院校专业组志愿和1个专业志愿。单独投档录取结束后,再进行音乐类平行志愿投档录取。
16.体育类各批次志愿设置是什么样的?
答:体育类第一批次为体育类本科批次,使用省统考专业成绩录取的体育类本科专业列入该批次录取。体育类第二批次为体育类高职(专科)批次,使用省统考专业成绩录取的体育类高职(专科)专业列入该批次录取。体育类各批次均实行平行志愿,设置20个院校专业组志愿,每个院校专业组设6个专业志愿及专业服从志愿。考生可以兼考传统体育类专业招生、健美操和啦啦操方向招生,但填报志愿时只可选报一类。
17.征集志愿是如何设置的?
答:各批次志愿录取结束后,针对未完成计划和新增计划,设置征集志愿(不含艺术类第一批次)环节。征集志愿的设置与相应批次志愿设置一致,并可根据实际情况进行多次征集。
18.考生如报考强基计划、运动训练和武术及民族传统体育专业等单独招生,还需要填报志愿么?
答:已报考强基计划、运动训练和武术及民族传统体育专业等单独招生的考生,依据招生院校上报备案名单录取,录取考生无需填报单独招生志愿;未被单独招生录取的考生,可以参加其他批次志愿填报。
志愿填报平台使用
19.孩子今年不参加高考,家长想登录志愿服务平台看看,怎么办?
答:可以先在安徽政务服务网注册用户,即可访问志愿服务平台的“历年录取数据查询”,但是无法使用志愿辅助填报和志愿填报功能。具体注册登录办法见本公众号推文【2025高考 | 安徽省普通高校招生历年录取数据查询开通】
20. 考生不小心注册了家长账户,没有办法使用志愿辅助填报功能,怎么办?
答:只要是2025年的考生,同一身份证号码、同一手机号码可以分别注册家长账户和学生账户,如果只注册了家长账户,可以再次用同样的身份证号码、同样的手机号码注册学生账户。
21. 我使用学生账户(家长账户)登录的时候,系统提示“用户已注册”,但是我实在想不起来什么时候注册的,密码是什么。
答:点击登录页面的“忘记密码”,进行密码重置。
22. 考生高考报名之后,换了手机号码,现在使用的号码跟报名时候填的不一样。
答:持有效身份证件,到高考报名点申请信息变更。
23.为什么在志愿辅助填报系统里面怎么找不到XX学校(或xx专业)?
答:存在两种可能,一是过滤条件设置不当,导致无法过滤出来想找的学校或专业;二是学校更改了名称,“历年录取数据查询”中是录取当年的学校名称。比如,“合肥学院”现更名为“合肥大学”,在“历年数据查询”中须输入“合肥学院”才能获得查询结果。
24.志愿填报到底应该在家里填,还是要到学校去填?
答:志愿填报模拟演练期间,包括志愿一键导入、志愿提交等均可在家完成,如不具备条件,也可以联系中学。正式志愿填报时,考生须在家中通过志愿填报辅助系统完成志愿预填,然后到指定的志愿确认点导入、提交志愿,现场打印确认表并签字。
25.志愿填报完成后,发现志愿填错了,可以重新进行修改么?
答:考生应对所填报志愿的真实性和准确性承担责任,志愿信息一经提交,任何人不得更改。
26.考生已经注册了学生账户,但是手机号码变了怎么办?
答:确认新手机号码可以使用后,先向报名点中学申请修改报名系统中的电话号码,然后联系当地教育招生考试机构,申请重置注册信息。
