908新媒体刚刚收到的消息:
合肥市区中考成绩一分一段表刚刚发布,目前已经可以开始查分,查分入口:www.hfzk.net.cn



经过紧张的评卷、校验、统分合成及分析统计等工作,合肥市教育局划定了2025年市区普通高中录取最低分数线。现公布如下:
一、分数线划定
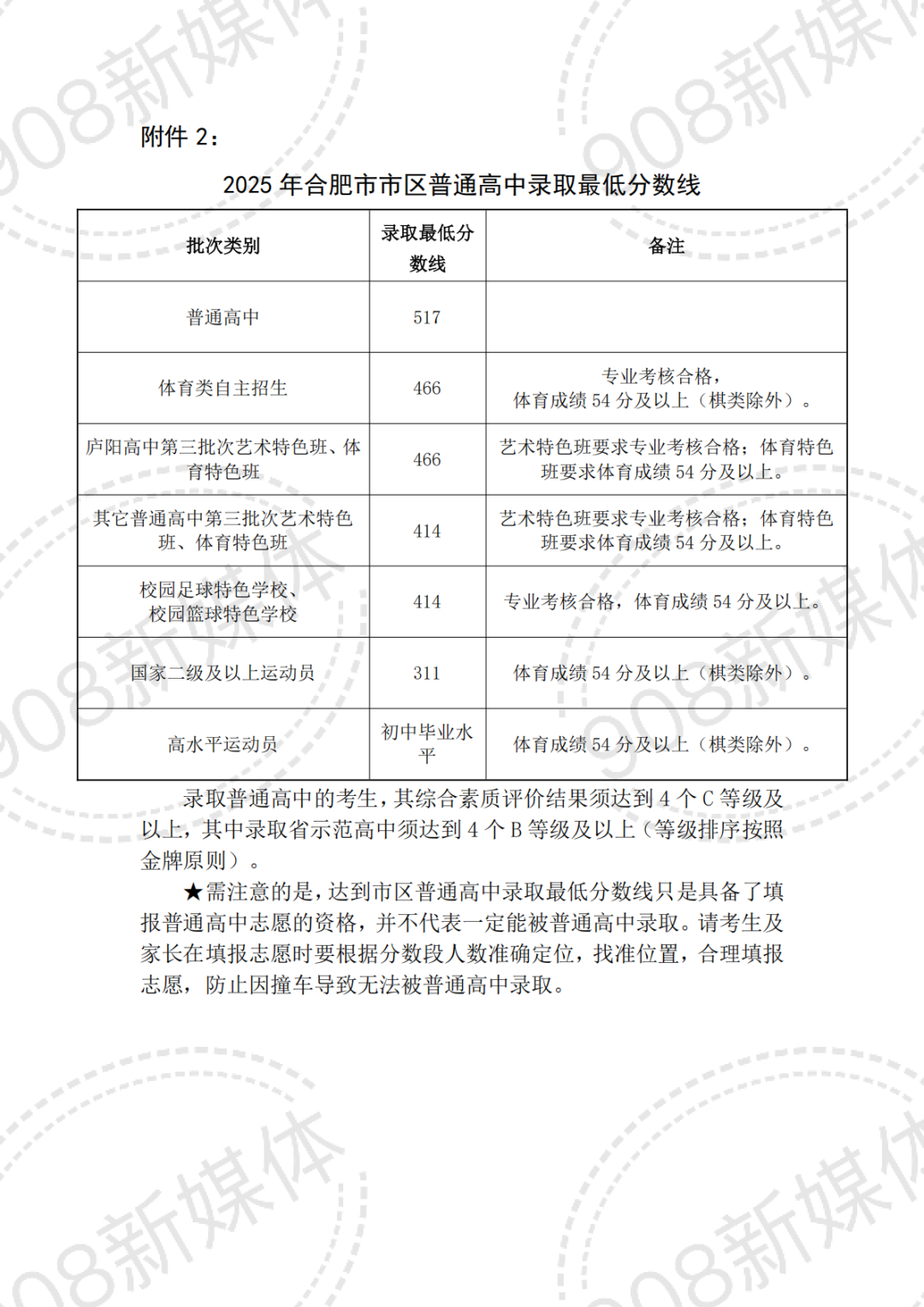
市区普通高中录取最低分数线为517分。
2025年市区中考报名人数为4.28万人。初中学业水平考试由体育考试、实验操作考试和文化课考试等3个部分组成,总分为750分。700分及以上810人;650分及以上11492人;600分及以上23394人;550分及以上30043人;500分及以上33403人。
今年市区普通高中招生学校49所(含综合高中班),新增合肥一中长江路校区、合肥六中新桥校区、合肥六中百花井校区、合肥剑桥学校,以及合肥工业学校、合肥市经贸旅游学校、黄麓师范学校综合高中班,面向市区招生计划33499人,包括市区普通高中普通班计划31704人、杨振宁班40人、国防教育班50人,国际班380人,艺体特色班计划1325人。
二、评卷工作情况
今年我市继续实行网上评卷,6月16日考试结束后,市教育局制定了切割方案和评分细则,完成九年级考生近30万张答题卷(卡)的扫描工作。6月19日上午,在合肥工业学校召开了中考网上评卷动员及培训会,共抽调评卷教师近700人参与此项工作,所有评卷过程都在视频监控下进行。
今年我市所有试卷继续采用复评-四评模式,即一份考生的试卷至少要经过两名评卷教师的评阅。如果两名评卷教师评卷的误差大于事先设定的误差值,将交由第三名教师评阅,如果仍然超过误差值,将直接提交给评卷组长评阅。也就是说该考生的试卷最多的将由四名评卷教师评阅,从而最大程度保证评卷的客观、公正,切实维护考生的利益。
为了进一步确保成绩的准确,在统分合成过程中,我们严格按照评卷工作方案规定的程序、步骤和要求,对考生的成绩信息进行了大量的统计分析和检查校验,确保成绩合成准确无误。
三、成绩查询
今天15:30后考生可以登陆合肥招生考试网(www.hfzk.net.cn)查询本人成绩。7月1日开始,各初中报名点学校将陆续下发中考成绩通知单。
四、查分查卷
成绩公布后,考生对本人成绩如有疑问,可在7月1日17:00前,在领取成绩通知单的同时,向初中报名点学校提出查卷申请。凭中考成绩通知单原件进行查卷登记。逾期视为放弃,不再受理。查卷范围仅限于漏改、漏统和错统,评卷宽严度不查,英语科目客观题部分不查。
五、志愿填报
今年继续实行网上填报志愿,考生须到初中报名点学校按照志愿预填表信息进行网上填报。填报时间为7月5-9日。517分及以上符合条件的考生可以选报普通高中志愿。填报合肥庐阳高中第三批次艺术、体育特色班志愿的考生,中考总分须达到市区普通高中录取最低分数线(非艺体生,下同)的90%,即466分;填报一般普通高中艺术、体育特色班志愿的考生,中考总分须达到市区普通高中录取最低分数线的80%,即414分。填报艺术特色班志愿的考生须参加相应专业考核,并考核合格。填报体育特色班志愿的考生中考体育成绩不得低于该学科满分的90%,即54分(中考体育申请残疾免考考生不得填报体育特色班)。报考合肥三中、合肥十一中、庐阳高中、合肥三十二中等四所学校的国家二级及以上运动员考生,中考总分须达到市区普通高中录取最低分数线的60%,即311分。
录取普通高中的考生,其综合素质评价结果须达到4个C等级及以上,其中录取省示范高中须达到4个B等级及以上(详见附表, 等级排序按照金牌原则)。
今年市区普通高中招生继续实行平行志愿,对达到相应报考条件的考生,市教育考试院将按照“分数优先、遵循志愿”的原则,择优录取。
录取前,首先对每个考生进行多重排序(即根据考生中考总分从高到低排序,总分相同的按综合素质评价等级从高到低排序,仍相同的按中考文化课考试等级从高到低排序,再相同的按体育、理科实验操作两科目考试等级从高到低排序,再相同的按文化课考试总分从高到低排序,再相同的按考生语文、数学、外语三科考试的总分从高到低排序)后,得到一个从高到低的顺序位。录取时,按照“分数优先,遵循志愿”的原则,按照高低顺位,对考生按平行志愿A、B、C、D(E、F)依次逐个检索投档。
以第一批次为例:对于一个考生来说,如果考生具备本校(初中毕业学校)指标到校资格,且填报了省示范高中志愿,则将视其既填报该校统招志愿,也同时填报了该校指标到校志愿。在录取时,首先将考生档案投给考生填报的A学校统招,如A学校统招未满,则直接录取A学校统招;如A学校统招已满,则投A学校到其初中毕业学校指标到校,如未满,则录取A学校指标到校;如A学校统招、指标到校皆满,则投给B学校。如此类推,只要被检索的学校中一经出现符合投档条件的学校,即向该学校投档,档案投出则完成该考生投档录取过程。如果经检索未出现符合投档条件的学校,也完成了该考生的投档过程。
填报志愿需要注意以下四个方面问题:
1.要在准确理解志愿设置和录取的办法基础上,通过咨询、实地查看等途径,全面了解招生学校的办学性质、收费政策、地理位置、寄宿条件、办学特色以及往年的录取分数线等,结合自身实际慎重选择学校。“最合适自己的学校才是最好的,最好的志愿排列在最前面”,不要盲目攀比。
2.要在初中学校指导下正确填写志愿预填表,并严格按照预填表内容,在规定时间进行网上填报和志愿确认(志愿确认不是修改志愿,不得随意更改志愿)。注意部分学校招生有前提条件(如艺术特色班需专业考核成绩合格)等,防止出现无效志愿。
3.高中阶段招生志愿预填表须由考生本人填写,家长签名确认,任何学校和个人都不得要求考生违背意愿填报志愿,也不要轻易相信个别学校乱承诺和不实宣传。考生志愿预填表须交给初中学校,并由初中学校统一组织进行网上填报志愿。单报生由区(开发区)教育主管部门组织进行网上填报志愿。其他单位和个人不能接受考生志愿预填表。
4.达到市区普通高中录取最低分数线只是具备了填报普通高中志愿的资格,并不代表一定能被普通高中录取。请考生及家长在填报志愿时要根据分数段人数准确定位,找准位置,合理填报志愿,防止因撞车导致无法被普通高中录取。
六、录取工作安排
普通高中第一次招生预计7月下旬完成。如有学校未完成计划,市教育考试院将组织补录,补录工作预计在7月底前完成。
2025年合肥一中瑶海校区杨振宁班由招生学校根据录取规则,提前进行录取。一经录取,考生无需再到初中报名点学校参加中考志愿填报。未被录取考生可以填报其他批次志愿。
2025年合肥一中、八中的国际班、一六八中学国际课程项目招生不组织专业考核,招生实行分校志愿、分校录取。凡中考英语单科成绩达80分、中考总分达到普通高中录取最低分数线的考生,均可直接在初中学校填报志愿。国际班纳入普通高中招生统一管理,纳入提前批次志愿,与普通高中志愿一并填写、上报。为加大对填报国际班志愿的学生指导,初中毕业学校还将在填报志愿时告知国际班招生有关政策,指导其签署《2025年国际班报名要求告知书》。《告知书》须与《志愿预填表》一并上交,并作为录取的依据之一。考生被国际班录取后,如未按规定缴费,则视为放弃录取资格,也不能再被其他学校(含普通班)录取,请考生慎重填报。
2025年合肥一中瑶海校区国防教育班将按照招生计划数,依据考生志愿按中考总分从高到低预录取50人。取得预录取资格的考生,须在规定时间、指定地点(另行通知)填写《身体健康承诺书》,并与合肥一中签订《入学协议书》,正式录取。如有缺额不再递补。录取到国防教育班的考生综合素质评价结果须达到省示范高中录取的要求,初中学业水平考试成绩须达到市区普通高中录取最低分数线。
