蚌埠新闻网讯 (融媒体记者 陈瑶)根据蚌埠市政府部署安排,蚌埠市在春节期间开展“年货下乡·惠民生”活动。
此次活动由市商务和外事局主办,各县区(开发区)商务主管部门、蚌埠日报社承办。活动即日开始,一直持续到春节假期。为了让“年货下乡·惠民生”活动发挥最大效用,除主办、承办单位外,发展改革、市场监管、城市管理、公安等部门,会做好展销商品的价格监管、质量监测、场地保障、秩序维护等工作,广大市民、乡镇居民可以放心在活动现场选购年货。

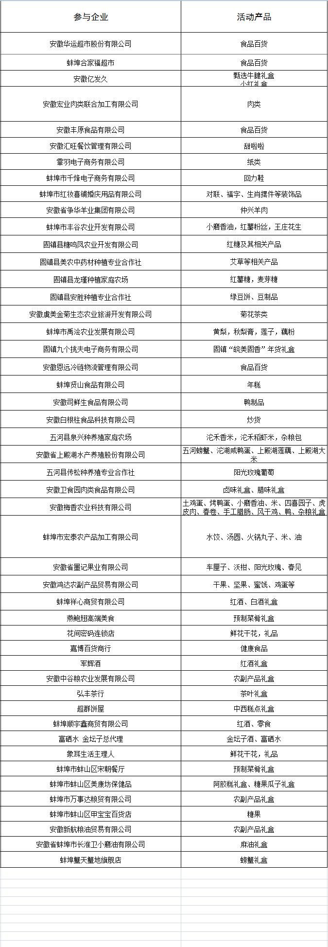
已有48家重点商贸企业被纳入此次活动中,届时企业将结合经营实际,积极走进乡村,广泛开展送年货、促销费活动,并且还会提前对氛围营造、商品选择和后勤保障等工作详细安排,尤其是在商品的选择上会更接地气,各种精品年货将走进城市和乡村的千家万户,保障春节市场供应,打通民生保障“最后一公里”,全力满足乡镇居民消费需求。
蚌埠市商务部门已经公布了4场专场活动的举行时间和地点,广大市民届时可前往选购年货。1月14日至15日,在淮上区卫食园年货街,将举办此次活动的市区专场以及活动的启动仪式。1月16日,在怀远县大禹文化广场,举行怀远专场。1月17日,在五河县青年圩广场将举办五河专场。1月18日,在固镇县新天地购物广场将举行固镇县专场。
除了市级组织的专场消费活动外,各县、区(开发区)也会组织辖区商贸零售、电商等重点企业,开展各种形式的“年货下乡·惠民生”活动。活动期间,原则上各县组织集中活动不少于5场,各区不少于2场,高新区、经开区各1场。
蚌埠市商务和外事局相关负责人介绍,此次“年货下乡·惠民生”活动会力求销售商品价格亲民、品质优良,既要保障乡镇居民备足生活用品,也要实实在在为广大居民带来实惠和便利。
