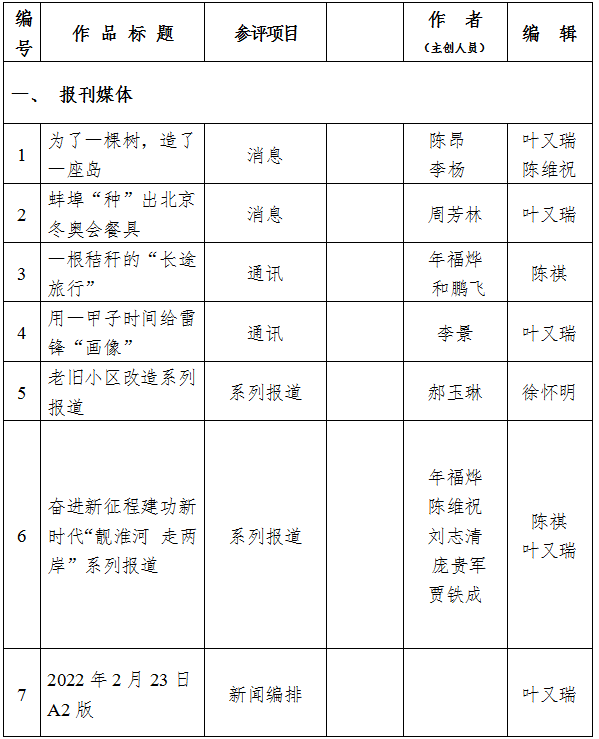
根据皖记协字【2023】1号《关于开展2022年度安徽新闻奖评选工作通知》精神,蚌埠日报社成立2022年度安徽新闻奖初评委员会,评委由市委宣传部、市委讲师团、市文明办负责同志和社领导共5人组成。初评会对部门和个人推荐的报刊媒体、融合报道、新媒体专栏作品等进行初评。经过无记名投票,评出拟推荐报刊媒体作品7件、融合报道作品2件参评安徽新闻奖。
现将拟推荐作品公示如下(全部推荐作品在蚌埠新闻网公示)。如有意见建议,请于3月10日前向社融媒体调度办公室反映,电话:0552-4018291。(本公示时间共5天)。
融媒体调度办公室
2023年3月5日
蚌埠日报社2022年度安徽新闻奖拟推荐作品目录
2023年 3月5日
