图文
假期办理车驾管业务!收下此篇不迷路!
2025-05-03 08:27 安徽发布

为满足广大群众在五一假期办理车驾管业务的实际需求,安徽交警持续推行“不打烊”便民服务。请收好这份指南,轻松办理车驾管业务不迷路!

合肥

点击图片查看大图

淮北

点击图片查看大图

宿州

点击图片查看大图

蚌埠

点击图片查看大图

阜阳

点击图片查看大图

淮南

点击图片查看大图

滁州

点击图片查看大图

六安

点击图片查看大图

马鞍山

点击图片查看大图

芜湖

点击图片查看大图

宣城

点击图片查看大图

铜陵

点击图片查看大图

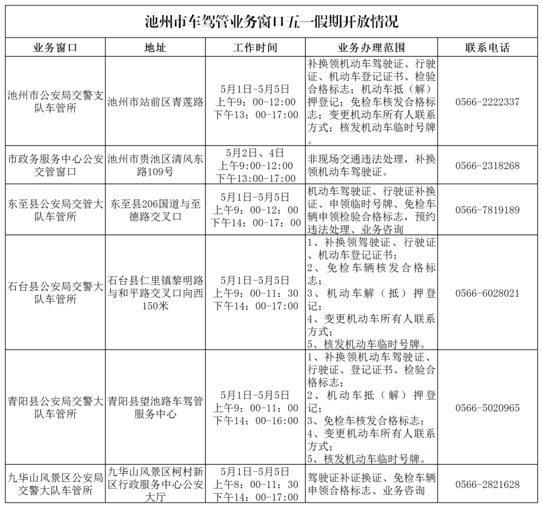
池州

点击图片查看大图

安庆

点击图片查看大图

黄山

点击图片查看大图