
蚌埠发布客户端讯 (融媒体首席记者 陈瑶)在夏季,晴天和高温是一对好CP,它们总是抱团出现,炎热的烧烤天就是它们的融合产物,最近白天偏热,大家只想待在空调房里。能让室外也变得凉爽的,还得是另外一对好CP,冷空气和降雨。在经历了高温CP多日的折磨后,降温CP终于来了。

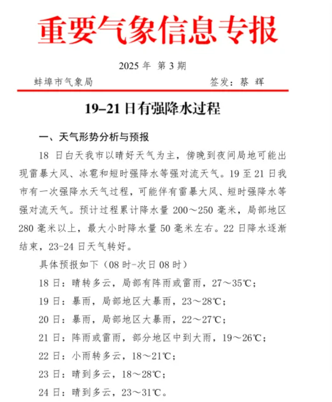
6月18日开始,随着新一轮降雨逐渐铺展,高温天气将迅速减退,预计18日夜里到22日,我市会经历一次连阴雨过程,并可能伴有雷暴大风、短时强降水等强对流天气。19-20日,我市会出现暴雨,21日-22日,我市有大雨,大家要警惕强对流天气,出行注意交通安全。
除了强降水,气温也会剧烈波动。6月18日白天,我市还是高温,最高气温36℃,从19日开始,气温在降雨的打压下,最高温度维持在2字开头,19日我市最高气温降到28℃,22日我市最高气温只有21℃。这轮清凉会持续到23日,在下周二之前,气温不会再上升到30℃,算是夏季里难得的清凉了。大家根据天气变化,安排好工作和生活。
