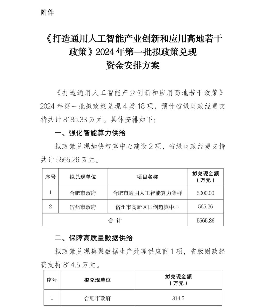
关于《打造通用人工智能产业创新和应用高地若干政策》2024年第一批拟政策兑现资金的公示
根据《打造通用人工智能产业创新和应用高地若干政策》(皖政秘〔2023〕218号)、《打造通用人工智能产业创新和应用高地若干政策实施指南(试行)》(皖科高秘〔2023〕425号),经推荐申报、专家评审和会议审议等程序,现将《<打造通用人工智能产业创新和应用高地若干政策>2024年第一批拟政策兑现资金安排方案》予以公示。
公示时间自公示之日起5天。期间如任何单位或个人有异议的,请以真实身份向省科技厅书面反映并提供相应材料。以单位名义提出异议的,应加盖本单位公章,注明联系人及联系方式;以个人名义提出异议的,应在书面材料上签署真实姓名及联系方式。异议超出公示期限的不予受理。
联系方式:
省科技厅科技安全与监督诚信处:0551-62679282;
省科技厅机关纪委:0551-62659375;
省科技厅人工智能处:0551-62653528。
通讯地址:安徽省合肥市包河区安徽路1号(邮政编码:230091)。
附件:《打造通用人工智能产业创新和应用高地若干政策》2024年第一批拟政策兑现资金安排方案



