蚌埠市城市投资控股集团有限公司所属公司社会招聘(2025年第三批)公告
蚌埠市城市投资控股集团有限公司(简称“市城投集团”)是经蚌埠市委、市政府批准设立的市属国有独资公司,注册资本金77.66亿元。市城投集团拥有2家AA+主体信用企业,截至2024年12月31日,集团资产总额1026.50亿元,净资产406.57亿元。市城投集团主要职能涵盖城市综合运营服务、城市重大项目建设投融资、城市基础设施项目建设以及产业投资等。着力构建“1+2+N”体系,全方位深度参与城市建设、运营以及产业投资,推动公司高质量发展行稳致远。
安徽省五蒙高速公路开发有限公司于2021年8月27日由蚌埠市城投公司主导出资成立,注册资本金12亿元,负责五河至蒙城高速公路项目和泗洪至蚌埠高速公路皖苏省界至五河段项目的投资、建设、运营和管理工作。
蚌埠城投建工有限公司是蚌埠市城市投资控股集团有限公司全资子公司,成立于2022年7月,注册资本5000万元。具有建筑工程施工总承包、市政公用工程施工总承包双二级资质,主营业务包括建设工程施工、园林绿化工程施工、电气安装服务、施工专业作业、建筑劳务分包、市政设施管理、建筑材料经营、销售等。
安徽新城智采科技有限公司系蚌埠市城市投资控股集团有限公司的子公司,公司致力于为本地政企客户提供一站式数字化采购与供应链解决方案,通过“本地化服务+数字化平台”双引结合公司实际工作需要,经研究决定,拟面向社会公开招聘工作人员12名。现将有关事宜公告如下:
一、招聘原则
坚持面向社会,公开、平等、竞争、择优的原则。
二、招聘岗位
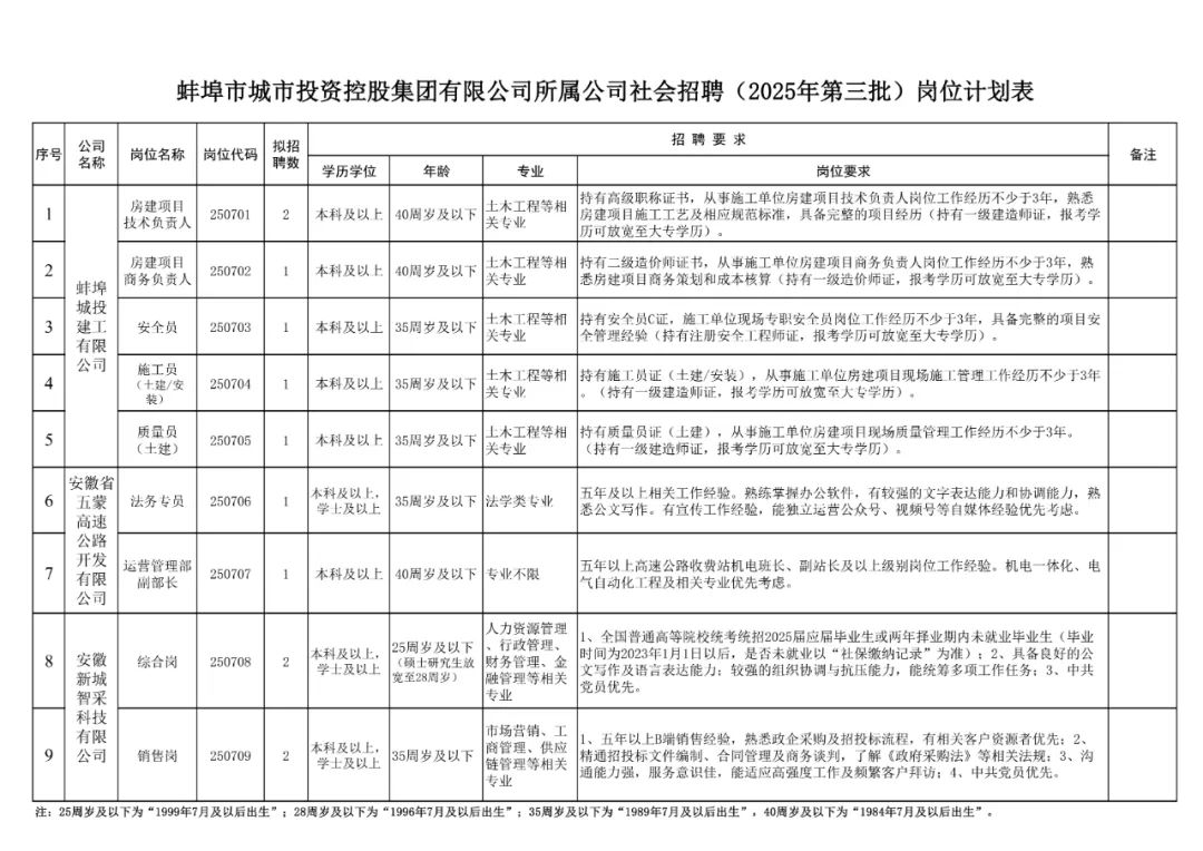
详见附件《蚌埠城投集团所属公司2025年(第三批)社会招聘岗位计划表》。
三、招聘条件
(一)招聘对象除需符合招聘岗位要求条件外,且必须符合以下条件:
1.拥护中国共产党的领导,热爱社会主义,品行端正,具有较强的事业心和责任感,身心健康,能适应较大的工作压力;
2.具备岗位所需的专业知识、文化素质和业务能力,具备一定的组织协调能力;
3.组织纪律性强,无违法违纪行为;
4.身体健康,具备适应岗位要求的身体条件,符合岗位要求的年龄条件(25周岁及以下为“1999年7月及以后出生”;28周岁及以下为“1996年7月及以后出生”;35周岁及以下为“1989年7月及以后出生”,40周岁及以下为“1984年7月及以后出生”。);
5.岗位所需的其他条件。
岗位条件和要求中的“工作经历”,截止时间为2025年7月,足年计算。因工作单位变化而中断时间的,其在不同单位工作的时间可以累计计算。在校学生在读期间参加勤工俭学、实习等不视为工作经历。
(二)考生所学专业以毕业证书专业为准,不可以凭专业(学业)证书、结业证书、辅修证书、毕业证书上的辅修专业报考。毕业证书上专业后面带括号,只能代表所学内容有所涉及,不能认定为专业(教育部公布的“专业指导目录”中自带括号的除外),考生只能以括号以外的专业名称报考相符合的岗位。
香港、澳门大学学历,须经国家教育部行政主管部门认可;国外学历,要经国家教育部相关部门学历认证;上述人员同时须符合公告规定及岗位要求的报考资格条件。
有下列情形之一的人员,不得报考:
1.不符合招聘岗位条件要求的人员;
2.在校学生、未拿到毕业证书的应届毕业生、现役军人;
3.经政府人力资源和社会保障部门认定具有考试违纪行为且在停考期内的人员;
4.曾因犯罪受过刑事处罚的人员和曾被开除公职的人员、受到党纪政纪处分期限未满或正在接受纪律审查的人员、处于刑事处罚期间或正在接受司法调查尚未做出结论的人员;
5.法律规定不得参加报考或聘用的其他情形人员。
四、招聘程序
(一)个人报名
每位报考人员限报一个岗位,登录招考云(www.ch12333.com)并使用本人有效居民身份证进行注册报名。统一报名时间为2025年7月9日10:00至2025年7月21日17:00,逾期不再办理。考生可登录招考云(www.ch12333.com)查看各岗位报名人数、审核情况、缴费人数等信息。
考生按要求如实、正确填写报名信息,上传本人近期免冠正面证件照,jpg或png格式,尺寸为295×413像素,大小20~100kb(照片上传不符合要求会影响准考证的打印)。
考生所填信息必须与本人实际情况、招聘条件和所报考岗位资格条件要求一致并真实无误。网上资格审查仅对报名人员进行资格初审,不作为最终审核依据。资格审查工作贯穿公开招聘全过程,报考人员报名须真实、准确、有效地提供报考信息,凡弄虚作假或与应聘资格条件规定不符的,一经查实,即取消考试、聘用等资格。
(二)资格初审
1. 资格初审截止时间为2025年7月22日17:00。通过资格初审的报考人员于2025年7月23日17:00前通过招考云(www.ch12333.com)按规定缴纳考试费用,逾期视为自动放弃报考。已缴费但未参加考试应聘者,费用不做退回。
2.缴费结束后,各岗位的报考人数与招聘计划数比例原则上不得低于3:1,未达到报考比例的岗位,取消或相应核减该岗位的招聘计划。减少招聘计划数岗位的报考者不能改报其他岗位;已成功缴费但招聘岗位被取消的报考者,可在2025年7月24日8:30~11:30,拨打考务咨询电话,改报其他符合要求的岗位,改报审核截止时间为2025年7月24日12:00。未改报或改报后审核不合格的报考者退回其所缴考试费用。
3.笔试准考证打印时间为2025年7月24日15:00至2025年7月25日22:00,请考生持续关注招考云(www.ch12333.com)网站信息。
(三)笔试
1.笔试时间:2025年7月26日(具体详见笔试准考证),考生需持本人有效居民身份证、准考证参加笔试。
2.笔试采取闭卷形式进行,总分100分。
笔试内容:综合知识和专业知识。以上考试科目均不指定参考资料和任何培训机构。
3.笔试最低合格分数为60分。笔试成绩达不到60分的考生,不进入下一个环节。
4.笔试结束后5天内在招考云(www.ch12333.com)公布成绩。本公告发布后,如遇不可抗力等因素,笔试形式与其他信息再做相应调整。
(四)资格复审
根据笔试成绩从高到低,按1:6比例(不足规定比例的按实际人数确定,无人成绩合格则取消该岗位招聘)进入资格复审环节,进入资格复审人员名单将在招考云上公布。如最后一名分数相同,一并进入资格复审环节。
被确定为资格复审的人员,须在招考云(www.ch12333.com)网站公告通知的时间和地点携带以下材料参加资格复审:
(1)网上打印的报名表1份;
(2)1寸白底照片1张;
(3)本人有效居民身份证原件及复印件1份;
(4)毕业证书原件及复印件1份;
(5)中国高等教育学生信息网(网址:http://www.chsi.com.cn)下载打印《教育部学历证书电子注册备案表》或《中国高等教育学历认证报告》1份;
(6)招聘岗位须要求的工作岗位经验证明:
加盖单位公章的工作证明或劳动合同原件及复印件1份(能证明工作年限及工作岗位)或同时期社保缴费证明(能证明工作年限及工作单位)1份。
(7)招聘岗位要求的其他证书原件、复印件1份(房建项目技术负责人的职称证书为人社部门核发认定的高级职称证书);
(8)如下岗位要求的证书或信息需提供官网验证信息截图:
1.施工员、质量员证书需提供住房城乡建设行业从业人员培训管理信息系统(http://rcgz.mohurd.gov.cn)的网上信息截图;
2.安全员证书需提供全国工程质量安全监管信息平台(https://zlaq.mohurd.gov.cn)的网上信息截图;
3.应届毕业生或两年择业期内未就业的毕业生报考,需提供毕业后社保零缴纳记录截图(考生本人支付宝或皖事通app搜索“社保参保证明查询”,选择学校或工作所在地查询)。
凡出现以下任一情况的,即为资格复审不合格:
1.与报考条件不符的;
2.不能提供规定证件材料或虚假材料的;
3.不能在规定时间内接受资格复审的。
资格复审不合格或放弃资格复审的取消面试资格,所空名额按笔试成绩从高分到低分依次等额递补一次。若出现笔试成绩并列,同分人员均进入资格复审递补环节。如递补人员资格复审仍不合格或放弃资格复审,则不再进行后续递补。
若本人不能亲自前来办理,可委托他人代为办理,被委托人除须提供考生审核材料外,还须携带由考生本人出具并签字的书面委托书,以及被委托人的有效居民身份证原件及复印件。
资格复审时间、地点以招考云(www.ch12333.com)公告通知为准。资格复审合格人员按规定缴纳面试费用,并领取面试通知书。
(五)面试
1.考生携带面试通知书、本人有效身份证原件参加面试。因自身原因不能按时参加面试的人员,取消其资格,所空名额不再递补。
2.本次考试采取非结构化面试进行,重点考察入围者的综合素质和临场应变等能力,满分100分。面试成绩达不到70分的考生,不进入下一环节。
3.面试时间、地点详见面试通知书。
(六)确定初选人员
1.按照所报考岗位计划数1:1的比例,从面试成绩高分到低分确定初选人员名单。
2.初选人员名单在招考云(www.ch12333.com)公布。
(七)政审背调
初选人员进入政审背调环节,需提供本人所在单位的联系人和联系电话,方便背调组织方进行沟通确认。
对政审背调对象的德、能、勤、绩、廉情况及其业务水平与报考职位的适合程度进行实地考察,突出业务能力,深入考察道德品行,强化专业素养考察,注重考察工作实绩,加强作风和廉政情况考察。
初选人员须提供本人户籍所在地公安机关出具的《无犯罪记录证明》。建议报考人员选择线上办理。报考人员可下载皖事通App进行线上办理并打印(线上办理路径:公安服务---无犯罪记录证明)。线下办理需要提供介绍信的,可前往蚌埠城创人力资源服务有限公司(蚌埠市南湖路589号蚌埠市人力资源产业园5号楼一楼人力资源市场)领取。
(八)体检
初选人员进入体检环节,因个人放弃或体检不合格造成岗位空缺的,在面试人选中按成绩从高分到低分依次等额递补或取消核减该岗位的招聘计划。
体检按照公司入职体检标准执行,体检费用由考生自理。
(九)公示
体检、政审背调合格人员名单在招考云(www.ch12333.com)上公示3天。公示无异议,确定为本次公开招聘的录用人员。
五、聘用手续及待遇
(一)公示期满后,公示无异议或虽有反映经核查不影响聘用的人员,统一按照相关规定与公司办理聘用手续。被聘用人员应在规定的时间内报到。未按时报到,又无正当理由逾期不上班者,视为自动放弃。
(二)试用期包括在聘用合同期限内。试用期满合格的,予以正式聘用;不合格的,取消聘用。合同期满,经考核不能胜任岗位者,不再签订聘用合同,终止聘用关系。
(三)享受公司相关待遇,按照国家法律规定享受企业职工保险待遇和住房公积金等福利性待遇;并根据全市经济发展水平、物价水平适时调整。
六、其他事项
(一)应聘人员对提交材料的真实性负责。
(二)资格审查资料原件当场返还,复印件等相关资料不予退还,本公司承诺对应聘人员所提供的所有信息保密。
(三)招考单位有权根据岗位需求变化及报名情况等因素,调整、取消或终止个别岗位的招考工作。
(四)应聘人员要严格遵守招考纪律,不得弄虚作假,违者取消应聘资格,已录用的解除劳动关系。
(五)应聘人员须保持通讯畅通,及时关注招考云(www.ch12333.com)网站首页-人事招考-通知公告,查看相关通知公告。逾期未按要求参加招聘有关程序的,视为自动放弃。
(六)根据安徽省物价局、安徽省财政厅皖价费〔2009〕118号文件规定,按每人每科45元标准收取笔试费用,面试费用按每人80元收取。
(七)咨询电话:
考务咨询:0552-2061168、13013098519
监督电话:0552-2081360
咨询时间:周一至周五(上午8:30~11:30 ;下午14:30~17:30)。
(八)查询网站:招考云(www.ch12333.com)。
安徽省五蒙高速公路开发有限公司
蚌埠城投建工有限公司
安徽新城智采科技有限公司
2025年7月9日

