图文
蚌山区最新发布!有关招生学区划分!
2024-06-14 22:45 蚌山区人民政府

6月14日上午

《2024年蚌山区义务教育阶段招生入学工作实施方案》发布

从中了解到

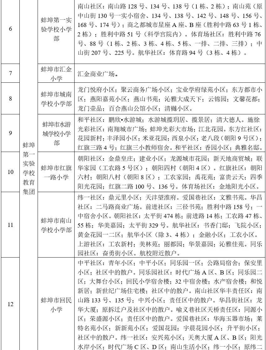
2024年蚌山区小学招生地段

划分如下

↓↓↓

2024年蚌山区小学对口初中学校

↓↓↓