根据党中央关于巡视工作统一部署,二十届中央第三轮巡视的15个巡视组陆续开始进驻被巡视单位。目前,中央巡视组已进驻17家单位并公布了联系方式。据了解,中央巡视组将在被巡视党组织工作3个月左右。
详情:党中央统一部署!15个巡视组陆续进驻(附联络方式)
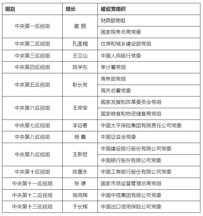
各中央巡视组巡视对象及组长一览:

对比第一轮和第二轮巡视组组长,王新哲和施克辉是本轮巡视的“新面孔”。
王新哲,现任中共第二十届中央纪委委员,中央纪委国家监委驻水利部纪检监察组组长、二级副总监察官,水利部党组成员。
施克辉,现任第二十届中央纪委委员,中央纪委国家监委驻中央港澳工作办公室纪检监察组组长。
据了解,巡视组分别设组长、副组长、巡视专员和其他职位。巡视组组长、副组长的具体人选根据每次巡视任务确定并授权。中央巡视组将在被巡视党组织工作3个月左右。
哪些问题可以向中央巡视组反映?
根据巡视工作条例规定,中央巡视组主要受理反映被巡视单位党组领导班子及其成员、下一级党组织主要负责人和重点岗位人员问题的来信来电来访,重点是关于违反政治纪律、组织纪律、廉洁纪律、群众纪律、工作纪律和生活纪律等方面的举报和反映。其他不属于巡视受理范围的信访问题,将按规定由被巡视单位和有关部门认真处理。