蚌埠这里要征地了!
更多精彩内容,尽在蚌埠发布客户端。
图文
2026-04-29 21:56
五河县人民政府网站
蚌埠又火了!全网刷屏!
更多精彩内容,尽在蚌埠发布客户端。
图文
2026-04-29 18:51
蚌埠发布客户端
全国五一劳动奖章获得者黄仕启:站在离火焰最近的地方
更多精彩内容,尽在蚌埠发布客户端。
图文
2026-04-29 18:41
蚌埠发布客户端
“五一”期间 蚌埠菜篮子供应充足价格平稳
更多精彩内容,尽在蚌埠发布客户端。
图文
2026-04-29 17:28
蚌埠发布客户端
“五一”出行新风向 “滕湖飞大连”线路受欢迎
更多精彩内容,尽在蚌埠发布客户端。
图文
2026-04-29 17:23
蚌埠发布客户端
五一假期打卡蚌博 新展纷呈活动多彩
更多精彩内容,尽在蚌埠发布客户端。
图文
2026-04-29 17:18
蚌埠发布客户端
蚌埠5人(集体)荣获全国五一劳动奖
更多精彩内容,尽在蚌埠发布客户端。
图文
2026-04-29 17:10
蚌埠发布客户端
固镇干部任前公示公告
更多精彩内容,尽在蚌埠发布客户端。
图文
2026-04-29 16:50
蚌埠发布客户端
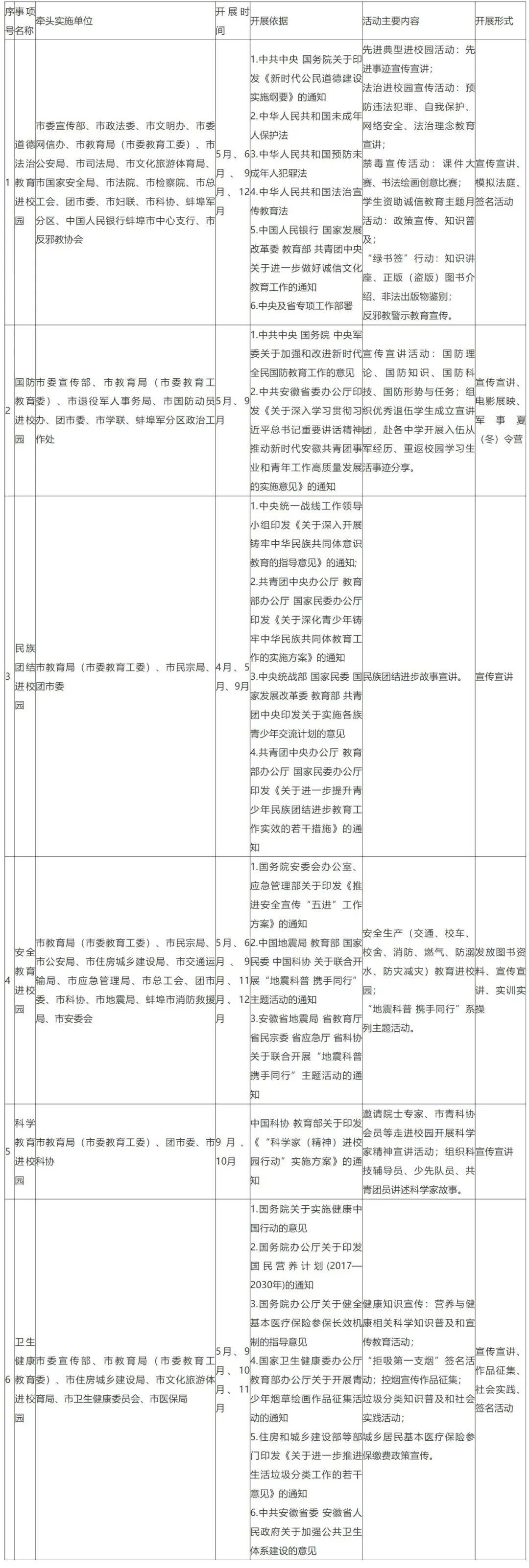
每学期不超过6次!蚌埠市教育局通告
更多精彩内容,尽在蚌埠发布客户端。
图文
2026-04-29 15:14
蚌埠发布客户端
蚌埠五一假期天气“给力” 仅一天有雨
更多精彩内容,尽在蚌埠发布客户端。
图文
2026-04-29 14:49
蚌埠发布客户端
共7881条
1
2
3
4
5
6
7
8
9
10
11
12
13
14
15
16
17
18
19
...
789
前往
页
跳转